跳到主要內容區塊
內頁主視覺
:::
臉書分享 line分享 推特分享 微博分享 複製網址

新竹市政府115年度 補助居家式托育專業人員 精進服務品質計畫

🔹新竹市政府115年度補助居家式托育專業人員精進服務品質計畫🔹

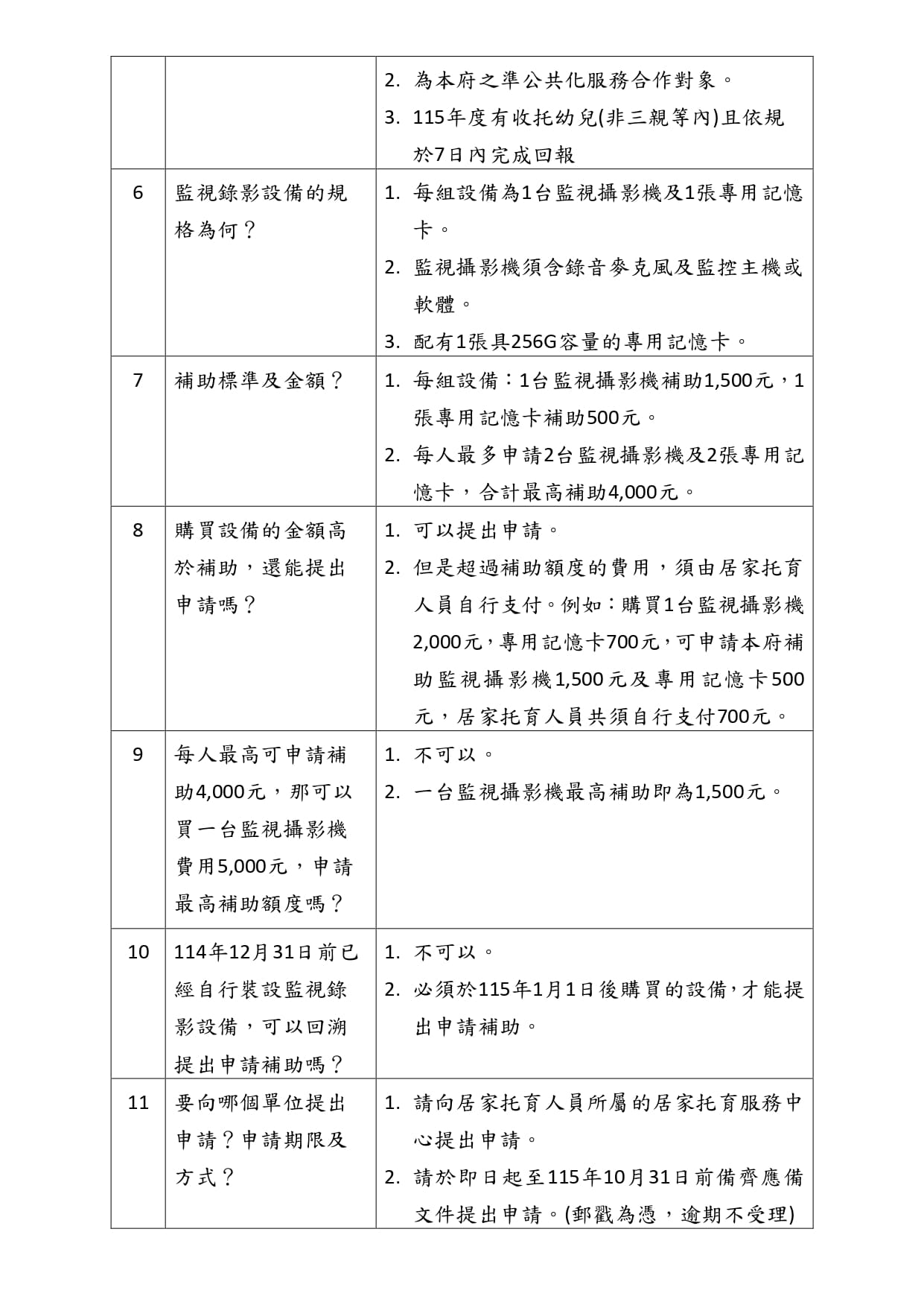
👉新竹市政府社會處補助計畫網址:https://reurl.cc/Xa0AvD

⭐補助對象:
須符合以下四個條件
一、提出申請時為本市在職居托人員。
二、為本府之準公共化服務合作對象。
三、115年度有收托幼兒(非三親等內)且依規於7日內完成回報。
四、115年度有收托本市6歲以下身心障礙或發展遲緩幼兒,且該幼兒持有下列證明之一者:
(一)身心障礙證明。
(二)發展遲緩診斷證明書。
(三)經衛生福利部指定之鑑定醫院或本市衛生局公告之鑑定醫院開具之評估報告書(有效期間依報告書有效期限認定之)。

⭐補助項目:
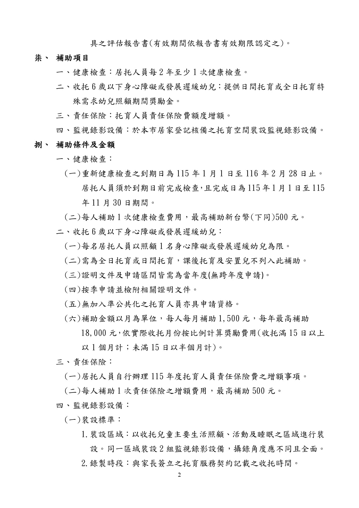
一、 健康檢查:居托人員每2年至少1次健康檢查。 
二、 收托6歲以下身心障礙或發展遲緩幼兒:提供日間托育或全日托育特殊需求幼兒照顧期間獎勵金。 
三、 責任保險:托育人員責任保險費額度增額。 
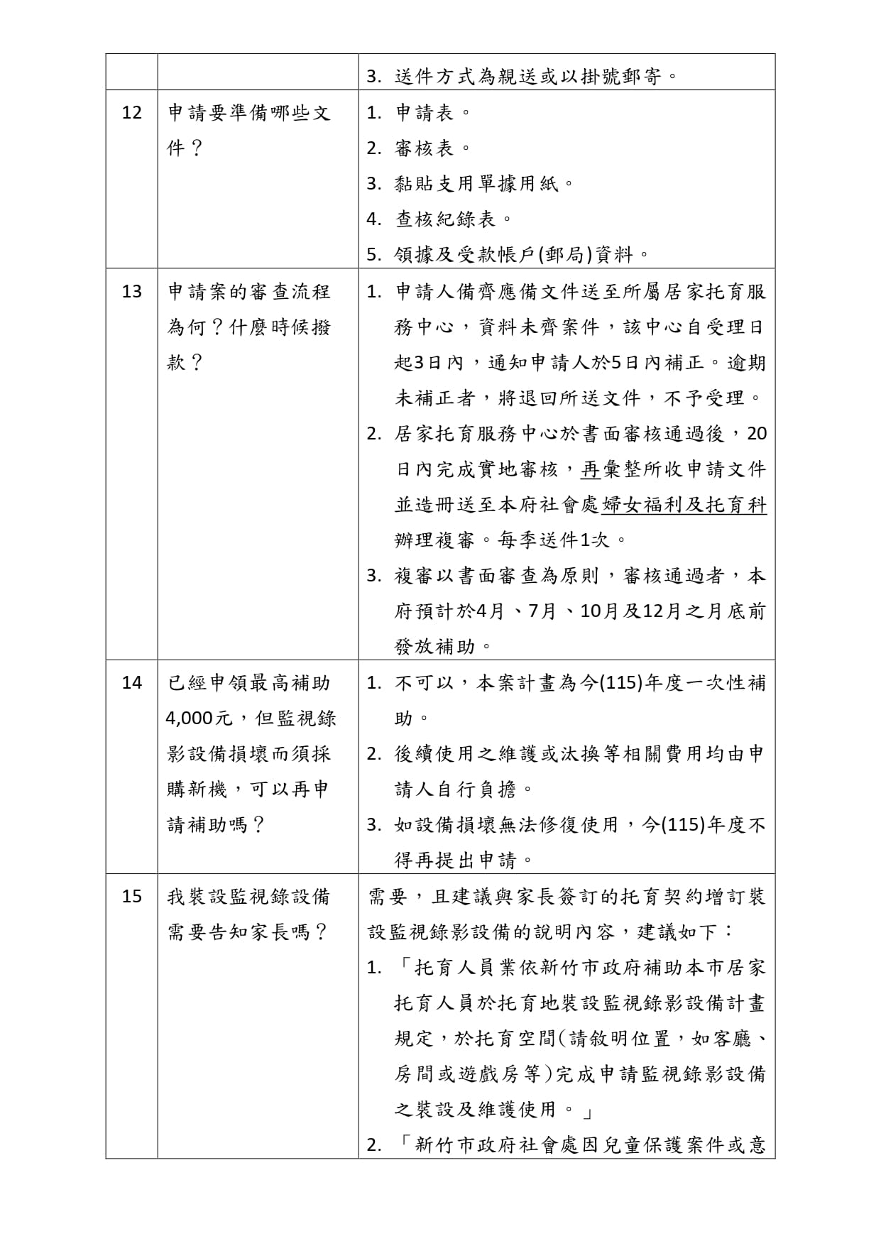
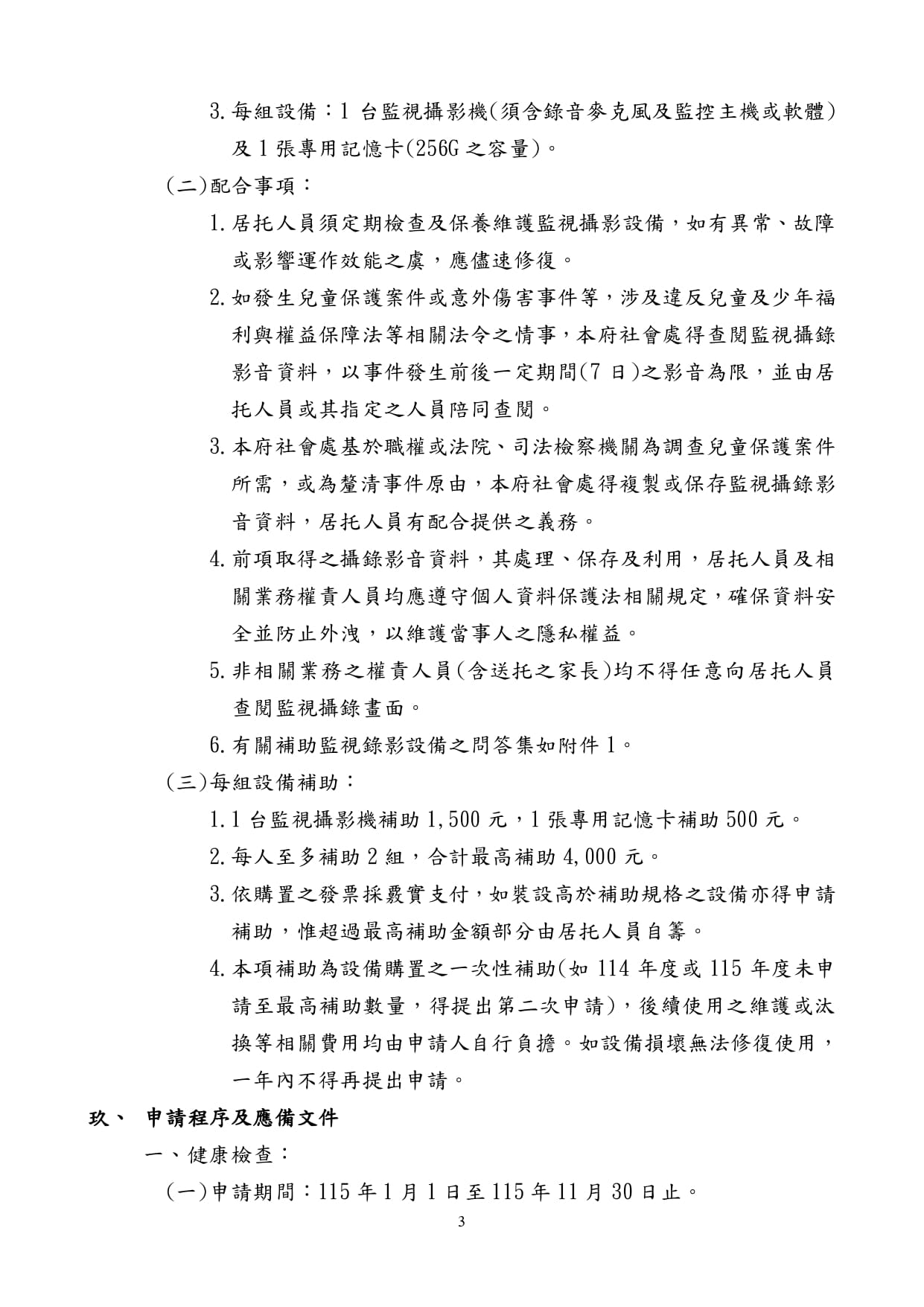
四、 監視錄影設備:於本市居家登記核備之托育空間裝設監視錄影設備。 

💞溫馨提醒:
(1)有關補助居家托育人員裝設監視器,因由新竹市政府提供補助及核銷。
發票抬頭須開立:新竹市政府,統一編號:46806508
(2)責任保險開始的日期要在115年度
(3)申請收托6歲以下身心障礙或發展遲緩幼兒之補助項目,若提出的幼兒相關證明為影本,需請家長簽名。
如有疑問,請致電中心諮詢


📞03-5753677、5753678、5753679(三線)。

🔹新竹市政府115年度 補助居家式托育專業人員 精進服務品質計畫🔹

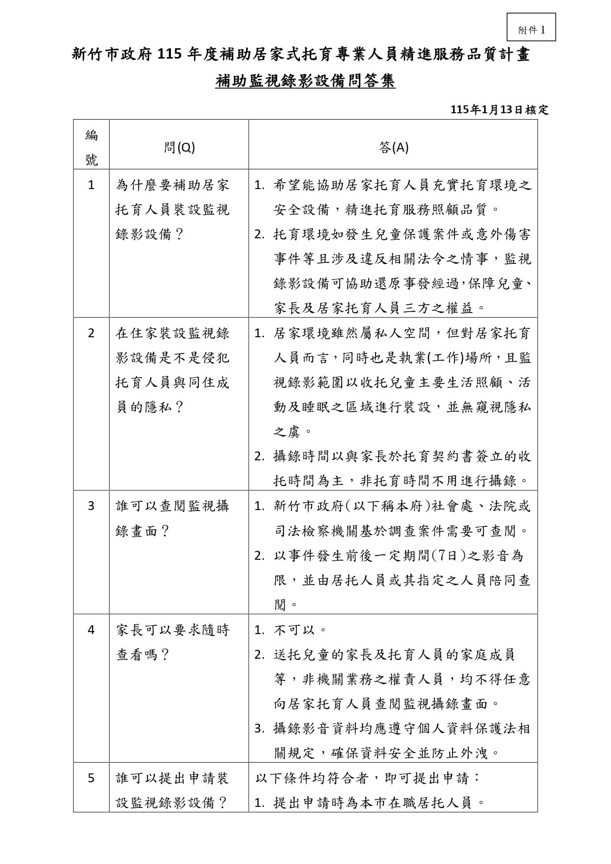
🔹115年度補助監視錄影設備問答集🔹

🔹精進服務品質計畫 領據填寫範例🔹

⭐右圖為補助居家式托育專業人員精進服務品質計畫之領據填寫範例

1.請以儘量以繁體正楷書寫。

2.領據不接受塗改,如填寫有誤請重新填寫一張。

3.請先將日期空著。

 

回到上方